搜索 for a product

F1423EVB

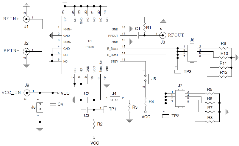
Evaluation Board for F1423 Differential Input, Single-ended Output Amplifier

产品详情

Main Image
Thumbnail 0
Thumbnail 1
Thumbnail 2
Thumbnail 3
  • SMA connectors for RF input and RF output
  • On-board Balun 支持 single-ended RF connection
  • On-board jumper to 支持 高 / Middle or Low-band flexible configuration and performance optimization

The F1423EVB is a fully-populated evaluation board which allows the customer to easily evaluate the F1423 differential input amplifier. There are four options available to configure the board as differential, single-end and 高/Middle or Low-band. The on-board balun and jumper 支持 RF single-ended connections and provide flexibility for band configuration.

产品文档

数据表

2025-08-24

F1423 数据表 RevO

pdf | 4.64 MB

您还有其他问题吗?

我们致力于帮助您探索各种可能性,优化性能,并推动技术进步。立即联系我们!

与销售人员交谈