Search for a product

F2950EVBI

Evaluation Board for High Linearity Broadband SP2T WiFi 100MHz to 8GHz RF Switch

Product Details

Main Image
Thumbnail 0
Thumbnail 1
Thumbnail 2
Thumbnail 3
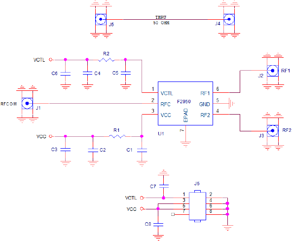
  • RF connectors for RFC, RF1 and RF2, and the "Thru" calibration ports for easy calibration prior to making RF measurements
  • The F2950EVBI has a number of control features available:
    • Refer to the evaluation board kit application circuit, evaluation board kit picture and applications information in the datasheet to properly connect to and control the evaluation board features
    • All bias and logic controls are applied to the appropriate pins of the pin header located on the evaluation board

The F2950EVBI is a fully populated evaluation board, enabling easy RF evaluation of the F2950 product. 

“Thru” calibration connectors are conveniently located on the eval board to simplify the calibration process prior to making any RF measurements. The RF measurement can be made by applying the correct control logic voltage to the control pins as outlined in the datasheet. DC power, ground and the control voltages are applied to the pin header. 

Product Documents

Datasheet

2025-08-24

F2950 Datasheet

pdf | 5.74 MB
Help
Filters

Part Number (1)

F2950EVBI

Do you have more questions?

We're here to help you explore possibilities, optimize performance, and drive technological advancements. Reach out today!

Talk to Sales