搜索 for a product

F2915EVBI

Evaluation Board for 高 Reliability SP5T Absorptive RF Switch

产品详情

Main Image
Thumbnail 0
Thumbnail 1
Thumbnail 2
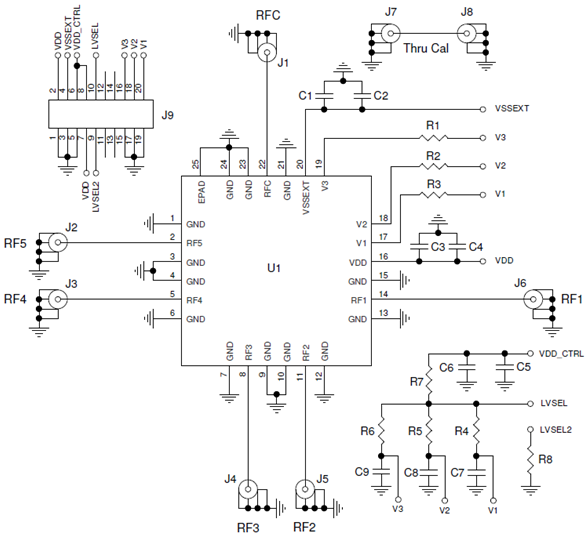
  • RF connectors for RFC and each of the five RF ports
  • The F2915EVkit has a number of control 特征 available
    • Refer to the EVkit 应用 Circuit , EVkit Picture and 应用s 信息 in the F2915 数据表 to properly connect to and control the evaluation board 特征.
    • All bias and logic controls are applied to the appropriate pins of the pin header located on the evaluation board
  • “Thru” port connectors are located on the evaluation board for easy calibration prior to making RF measurements

 

The F2915EVBI is a fully populated evaluation board which allows the customer to easily evaluate the F2915 RF switch. 

“Thru” calibration connectors are conveniently located on the eval board to simplify the calibration process prior to making any RF measurements. Each RF port (RF1, RF2, RF3, RF4 and RF5) can be connected to RFC by 申请ing the correct control logic voltage to the V1, V2 and V3 control pins as outlined in the F2915 数据表. The Vssext feature gives the customer the option to supply an external negative voltage to the Vssext header pin to shut down the internal charge pump for low spur operation.

产品文档

数据表

2025-08-24

F2915 数据表

pdf | 955.91 KB
Product Brief

2025-08-24

F2915 Product Brief REVA

pdf | 249.74 KB
帮助
Filters

部件号 (1)

F2915EVBI

您还有其他问题吗?

我们致力于帮助您探索各种可能性,优化性能,并推动技术进步。立即联系我们!

与销售人员交谈