搜索 for a product

F2970EVBI

Evaluation Board for 高 Reliability SPDT Absorptive RF Switch

产品详情

Main Image
Thumbnail 0
Thumbnail 1
Thumbnail 2
Thumbnail 3
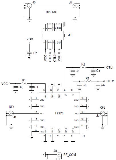
  • RF connectors for RF1 and RF2, and the "Thru" calibration ports for easy calibration prior to making RF measurements.
  • The F2970EVkit has a number of control 特征 available
    • Refer to the EVkit 应用 Circuit , EVkit Picture and 应用s 信息 in the 数据表 to properly connect to and control the evaluation board 特征.
    • All bias and logic controls are applied to the appropriate pins of the pin header located on the evaluation board

The F2970EVBI is a fully populated, enabling easy RF evaluation of the product. 

“Thru” calibration connectors are conveniently located on the eval board to simplify the calibration process prior to making any RF measurements. The RF through measurement (RF1 to RF2) can be made by 申请ing the correct control logic voltage to the control pins as outlined in the 数据表. DC power, ground and the control voltages are applied to the pin header.

产品文档

数据表

2025-08-24

F2970_数据表_RevO

pdf | 3.69 MB
帮助
Filters

部件号 (1)

F2970EVBI

您还有其他问题吗?

我们致力于帮助您探索各种可能性,优化性能,并推动技术进步。立即联系我们!

与销售人员交谈